大赛目的
为贯彻落实《国家中长期科学和技术发展规划纲要》,促进产学研紧密结合,推动科技成果转化与应用,加快科技成果向现实生产力转化,搭建高校科研与创新型产业集群的重要平台,引导社会力量和地方政府加大科技成果转化投入,特举办上海大学第一届“苏创杯”创新创业大赛。
举办地点
上海大学(上海市宝山区上大路99号)
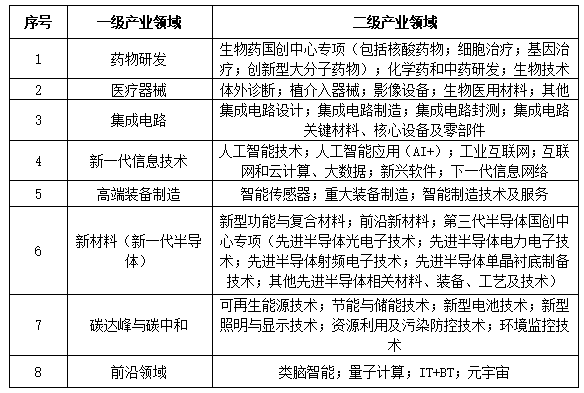
参赛领域
不限专业领域,强烈推荐专注于重点产业及新兴产业领域项目参赛,可参考下表:

项目分组
成长组:
项目以企业形式参赛,申报人应为企业的主要创办人,股权一般不低于30%或为自然人第一大股东。
孵化组:
项目以团队形式参赛,创业人才(团队)需为大赛报名时间截止前,尚未在苏州工业园区注册成立企业,有较强的落户意向;一般应具有硕士及以上学历或高级专业技术职称,3年以上研发、管理工作经历或自主创业经历,并取得突出业绩。
报名截至时间
2023年12月3日
奖项设置及政策
成长组、孵化组各设置一等奖1名、二等奖2名、三等奖2名,优胜奖(入围半决赛)。
获奖者:
一等奖1名,奖金5万元
二等奖2名,奖金3万元
三等奖2名,奖金2万元
大赛结束拨付50%,落户并符合相关条件后拨付剩余50%;
1.一、二、三等奖项目,直接晋级金鸡湖路演总决赛。
2.一等奖项目可享受“金鸡湖科技领军人才”绿色通道;绩效评 估为优秀的项目,给予最高100万元滚动支持。
3.大赛获奖项目均可获得苏州上海大学创新中心免费提供创业政策、创业融资、商业模式等方面的创业培训。
报名方式

参赛人员请扫描上方二维码,完成以下参赛材料:①《上海大学第一届“苏创杯”创新创业大赛参赛表》;②项目BP。发送压缩文件(参赛团队以项目为单位打包,命名为:项目组别(成长组或孵化组)+项目负责人+项目名称)至邮箱(lam7113373@163.com)完成报名。
组织机构
指导单位
上海大学
苏州工业园区人才办
苏州工业园区科技创新委员会
主办单位
上海大学教务部
上海大学创新创业学院
上海大学校友会
上海大学科研管理部技术转移中心
上海大学科研管理部科技合作处
上海大学转化医学研究院
苏州工业园区企业发展服务中心
苏州工业园区科学技术协会
承办单位
苏州上海大学创新中心
金鸡湖路演中心
苏州市生物医药产业科技镇长团
联系方式
张老师 电话:13776018604
王老师 电话:15370331153
大赛工作邮箱:lam7113373@163.com