编者按

为全面落实立德树人根本任务,根据教育部印发的《普通高等学校本科教育教学审核评估实施方案(2021-2025年)》(以下简称《方案》)以及教育部评估中心下发的《关于做好“十四五”期间普通高等学校本科教育教学审核评估工作的通知》精神与要求,上海大学将于2023年接受第一类审核评估。学校以迎接新一轮本科教育教学审核评估为契机,加快推进我校人才培养质量保障体系建设,以评促建、以评促改、以评促管、以评促强。教务部将持续推出系列图文,全面解读审核评估工作要求,打造自觉、自省、自律、自查、自纠的高等学校教学质量文化,宣传推广我校本科教育教学综合改革与创新实践经验,推动学校人才培养高质量内涵式发展。
新一轮本科教育教学审核评估16问
(附:审核评估指标体系)
1. 新一轮审核评估方案出台的背景是什么?
答:高等教育评估是我国坚持做了40年的一项高等教育质量保障制度,是现代高等教育体系的重要组成部分。新世纪以来特别是进入新时代,党和国家对全面提高高等教育质量、建设高等教育强国作出战略部署,对高等教育评估比以往任何时候都更加重视。2020年,中共中央办公厅、国务院办公厅发布《关于深化新时代教育督导体制机制改革的意见》《深化新时代教育评价改革总体方案》,首次对新时代教育评价、教育督导改革作出全局性、战略性的制度安排。新一轮审核评估方案的出台是教育部党组深入贯彻落实两个政策文件的重要举措。2021年1月21日,教育部印发《方案》,启动了新一轮审核评估。新一轮审核评估贯彻落实习近平总书记关于教育的重要论述和全国教育大会精神,全面对接新时代教育评价、教育督导体制机制改革要求,引导督促高校遵循高等教育规律和本科人才培养规律,聚焦本科教育教学质量全面提升。
2. 新一轮审核评估方案的出台有什么样的重要意义?
答:新一轮审核评估方案的出台对推进高教战线深化本科教育教学改革、加快实现高等教育高质量内涵式发展具有十分重要的意义。
一是落实立德树人根本任务、办人民满意的教育的要求。二是推动本科教育教学改革、落实人才培养质量最后一公里的有效抓手。三是深化高等教育评估改革、建设中国特色高等教育评估制度体系的需要。
3. 新一轮审核评估方案主要解决什么问题?
答:新一轮审核评估方案紧扣上一轮审核评估存在的短板及新时代本科教育要求进行优化改进,回应政府关切、社会关注、高校关心的热点难点问题。
一是立德树人导向不够鲜明。新《方案》坚持党的全面领导和立德树人指导思想,把立德树人融入评估全过程、全方位,强化立德树人基础、指标和制度建设,建立立德树人负面清单,加强学校办学方向、育人过程、学生发展等方面的审核,引导高校构建“三全育人”格局,坚持“以本为本”、落实“四个回归”,强化教育教学内涵建设和质量文化,真正让立德树人落地生根。
二是“五唯”评价顽疾。新《方案》全面加强办学方向、育人过程、学生发展、质量保障体系建设等方面的审核,引导教师潜心教书、安心育人。定量评价与定性评价结合,注重“帽子”教师对本科人才培养的贡献,强化多元主体评价,从不同角度了解在校生学习体验和学校人才培养情况。
三是评估分类有待加强。新《方案》围绕普及化阶段高等教育多样化需求,采取柔性分类方法,按类型把尺子做细,提供两类四种评估方案,引导一批高校定位于世界一流,推动一批高校定位于培养学术型人才,促进一批高校定位于培养应用型人才。同类型常模比较长短,高校可以自主选择多个类型的常模数据作比较分析,从而进一步找准所处坐标和发展方向。
四是评估负担相对偏重。新《方案》坚持减轻评估负担,增强评估效能。充分利用信息化手段,实行线上线下评估一体化,精简入校评估专家人数、天数、环节,免检已通过教育部认证(评估)并在有效期内的专业(课程),减轻高校评估负担,打造菜单式、可定制的评估工具,与学校一起制定个性化评估考察方案,落实高校评估自主选择权。
五是评估结果刚性不强、硬度不够。强化评估整改,让评估“长牙齿”。把上轮评估整改情况作为申请受理门槛条件,列出问题清单,建立“回头看”随机督导复查机制,咬住问题清单一纠到底,对整改期内突破办学规范和办学条件底线的高校,采取约谈负责人等问责措施,切实让评估整改“硬起来”。
4. 新一轮审核评估方案对推动本科教育教学改革有什么作用?
答:新一轮审核评估方案始终把本科教育教学改革作为主线不动摇,注重系统性、整体性、前瞻性、协同性综合改革,形成全局性改革成果。
一是坚持以评估思想理念引导改革。坚持以评促建、以评促改、以评促管、以评促强,全面对接“学生中心、产出导向、持续改进”的国际先进理念,将其作为引领整个评估工作的核心理念。以学生发展为本,以激发学生的学习积极性和潜能、刻苦学习为提高人才培养质量的核心要素,强调教育产出质量,以质量保障机制和能力为评估重点,促进学校及时发现问题并持续改进。
二是坚持以评估要点指标推动改革。坚持对标新时代本科教育质量要求,加强对思政教育、本科地位、学生发展、卓越教学双创教育等方面的审核,衔接“双一流”建设监测指标,引领本科教育教学综合改革创新,让教学改革“动起来”,推进高校在体制机制改革、课程体系改革、教学方法改革等重点领域取得改革新进展,实现改革新突破。
三是坚持以评估整改促进改革。增设审核评估问题清单,特别针对全面排查出的本科教育教学薄弱环节及主要问题,采取“台帐销号”方式一抓到底。实行限期整改,落实督查督办和问责制度,教育部和各省级教育行政部门以随机抽取的方式,对高校整改情况和关键办学指标进行督导复查,持续追踪整改进展,促进学校增强问题意识和整改意识,扎实解决学校存在的影响本科教育教学主要问题。
5. 新一轮审核评估方案有哪些特点?
答:新一轮审核评估方案充分体现了国家对高校分类发展的要求,创新了评估制度设计,在评估指标中采用“模块化”组合的方式,体现了高校人才培养的共性要求与不同类型高校个性发展特点,体现了评估对不同类型高校分类发展的引导和促进作用。新一轮审核评估方案在坚持统一性前提下,既分类引导高校多样发展,又设置国家底线要求,体现出更多更大的灵活性,进一步突出了高校的主体性、多样性、适应性,明确回答了新一轮审评估“评什么”“怎么评”“如何改”等问题。新一轮审核评估方案的实施,有助于激励不同类型高校之间科学定位、各安其位、相互协调、差异化发展,同类型高校之间有序竞争、争创一流,在各自领域上各展所长,发挥优势,办出特色。
6. 新一轮审核评估方案的设计思路是什么?
答:新一轮审核评估方案不是另起炉灶、推倒重来,而是对上一轮审核评估的延续、改进和升级。新《方案》立足当下、着眼未来,坚持问题导向和需求导向,守正创新进行系统设计。
一是坚持继承与改革创新。新《方案》充分继承上轮审核评估成功经验,坚持“自己尺子量自己”评估理念、“五个度”评估标准、问题导向评估方法、部省两级实施评估管理模式等优势做法;同时,针对评估调研中发现的立德树人、分类指导、评估减负等方面的热点难点问题进行深入研究,对标新时代高等教育发展和教育评价、教育督导改革要求,从指导思想、理念标准、程序方法上进行整体设计和改革创新。
二是坚持引领与分类施策。新《方案》遵循世界高等教育质量保障发展趋势,牢牢抓住高校内部质量保障体系建设这条主线,坚持把建立健全内部质量保障体系及其运行机制作为引领高校持续提高本科教育教学质量的内升动力,推动高校建设自觉自省自律自查自纠的质量文化;同时,充分考虑不同类型高校办学定位和质量建设发展需求,分类施策,促进学校特色发展。
三是坚持优化与减负高效。新《方案》按照“尊重专家自由裁量权、尊重学校自主选择权”设计思路,坚持优化评估程序方法,开展线上线下“一体化”评估,减少入校评估天数、人数、环节;同时,优化评估工作模式,根据高校人才培养目标、自评情况及自身发展需求,确定不同的进校审核内容、方式、程序,切实减轻学校评估负担。
7. 新一轮审核评估的指导思想是什么?
答:新一轮审核评估方案把“五个坚持”作为基本遵循和行动指南:
一是坚持以习近平新时代中国特色社会主义思想为指导;二是坚持落实教育“四个服务”和新时代本科教育要求;三是坚持克服“五唯”顽瘴痼疾,扭转不科学的教育评价导向,落实立德树人根本任务;四是坚持以评促建、以评促改、以评促管、以评促强,引导高校内涵发展、特色发展、创新发展;五是坚持构建大学质量文化,引导高校建立健全本科教育教学质量保障体系,培养德智体美劳全面发展的社会主义建设者和接班人。
8. 新一轮审核评估的基本原则是什么?
答:新一轮审核评估方案坚持五个基本原则:
一是坚持立德树人。把牢社会主义办学方向,构建以立德树人成效为根本标准的评估体系,加强对学校办学方向、育人过程、学生发展、质量保障体系等方面的审核,引导高校构建“三全育人”格局;
二是坚持推进改革。紧扣本科教育教学改革主线,落实“以本为本”“四个回归”,强化学生中心、产出导向、持续改进,以评估理念引领改革、以评估举措落实改革、以评估标准检验改革,实现高质量内涵式发展;
三是坚持分类指导。适应高等教育多样化发展需求,依据不同层次不同类型高校办学定位、培养目标、教育教学水平和质量保障体系建设情况,实施分类评价、精准评价,引导和激励高校各展所长、特色发展;
四是坚持问题导向。建立“问题清单”,严把高校正确办学方向,落实本科人才培养底线要求,提出改进发展意见,强化评估结果使用和督导复查,推动高校落实主体责任、建立持续改进长效机制,培育践行高校质量文化;
五是坚持方法创新。综合运用互联网、大数据、人工智能等现代信息技术手段,深度挖掘常态监测数据,采取线上与入校结合、定性与定量结合、明察与暗访结合等方式,切实减轻高校负担,提高工作实效。
9. 新一轮审核评估的工作目标是什么?
答:新一轮审核评估把“一根本、两突出、三强化、五个度”作为的共同愿景和价值追求。一根本:即全面落实立德树人根本任务,建立健全立德树人落实机制,把立德树人成效作为检验学校一切工作根本标准;
两突出:即突出“以本为本”,确保本科教育教学核心地位;突出“四个回归”,落实“三个不合格”“八个首先”有关要求,引导高校“五育”并举倾心培养时代新人;
三强化:即以学生发展为本位,强化学生中心、产出导向、持续改进,推动人才培养范式从“以教为中心”向“以学为中心”转变;
五个度:即注重人才培养目标的达成度、社会需求的适应度、师资和条件的保障度、质量保障运行的有效度、学生和用人单位的满意度。
10. 第一类审核评估的重点是什么?
答:第一类审核评估针对具有世界一流办学目标、一流师资队伍和育人平台,培养一流拔尖创新人才,服务国家重大战略需求的普通本科高校。重点评估此类高校建设世界一流大学所必备的质量保障能力及本科教育教学综合改革举措与成效。注重质量保障的文化机制,引导高校提升内部质量保障能力、加强质量文化建设;注重本科教育的时代要求,引导高校落实立德树人根本任务、建设中国特色的世界一流本科教育;注重特色发展,引导高校全面开展教育教学综合改革改革,提高人才培养质量。
11. 新一轮审核评估与上一轮审核评估的评估方式有什么不同?
答:新一轮审核评估充分利用信息化手段,综合运用互联网、大数据、人工智能等现代信息技术手段,深度挖掘常态监测数据,采取线上与入校结合、定性与定量结合、明察与暗访结合等方式,精简入校评估专家人数、天数、环节,免检已通过教育部认证(评估)并在有效期内的专业(课程),减轻高校负担。打造菜单式、可定制的评估工具,与学校一起制定个性化评估考察方案,落实高校评估自主选择权。
12. 新一轮审核评估有哪些程序?
答:新一轮审核评估程序包括评估申请、学校自评、专家评审、反馈结论、限期整改、督导复查等六个环节。
13. 参评学校如何开展自评工作?
答:参评高校要成立由主要负责人任组长的审核评估工作领导小组,落实主体责任,按要求参加评估培训,对照评估重点内容和指标体系,结合实际和上一轮评估整改情况,制定工作方案,全面深入开展自评工作,形成《自评报告》并公示。
14. 新一轮审核评估专家如何开展评审工作?
答:新一轮审核评估专家采取审阅材料、线上访谈、随机暗访等方式进行线上评估,在全面考察的基础上,提出需要入校深入考察的存疑问题,形成专家个人线上评估意见。专家组组长根据线上评估情况,确定5—9位入校评估专家,在2—4天内重点考察线上评估提出的存疑问题。综合线上评估和入校评估总体情况,制定问题清单,形成写实性《审核评估报告》。
15.参评高校如何准备教学档案材料?
答:教学档案是学校在教学管理、教学实践活动中形成的基本材料,是学校日常教育教学工作的“证据”,包括课程、试卷、毕业设计(论文)、实习实践等过程性与终结性材料。教学档案按学校日常管理规定存放,无需做特定的整理,应保证原始性和真实性,在审核评估期间按要求上传,切忌突击整理和弄虚作假。
16. 参评高校准备支撑材料需要注意哪些问题?
答:支撑材料指用于支撑或证明自评报告所述内容的相关材料,是对参评高校本科教育教学工作审核评估项目和要素起到支撑作用的证据性材料,包括管理文件、教学资料、学生学习档案、各类记录性材料、合作协议或其它佐证材料等。支撑材料以学校教学档案为基础,与教学档案有交叉的部分无需单独整理,可依据所支撑的项目和要素提供材料索引,以方便专家查找、审阅。根据审核评估过程的具体需要,学校还应为专家线上与入校评估提供部分引导性材料,主要包括学校职能部门、教学机构、实习实训基地和就业单位等材料,学校教学活动安排和人员目录,如校历、当周课表、教师名单、学生名单、人才培养方案等。
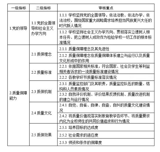
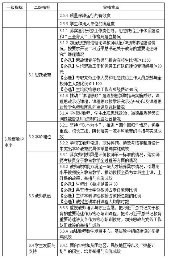
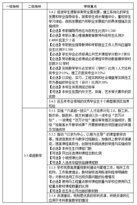
附:普通高等学校本科教育教学审核评估指标体系
第一类审核评估
第一类审核评估针对具有世界一流办学目标、一流师资队伍和育人平台,培养一流拔尖创新人才,服务国家重大战略需求的普通本科高校。重点考察建设世界一流大学所必备的质量保障能力及本科教育教学综合改革举措与成效。
普通高等学校本科教育教学审核评估指标体系
(试行)
第一类审核评估



